| |
|---|
2021-07-18
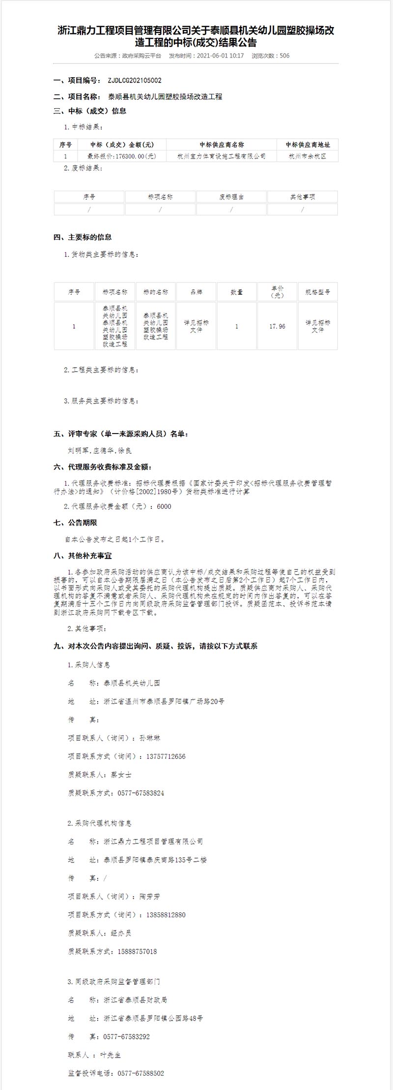
一、项目编号: ZJDLCG202105002
二、项目名称: 泰顺县机关幼儿园塑胶操场改造工程
文章来源:浙江政府采购官网 杭州宝力体育编辑,官网https://jmhypmbz.com/,转载请注明出处。
同类新闻
News最新新闻
News联系我们
Contact us
| |
|---|