| |
|---|
2020-09-03
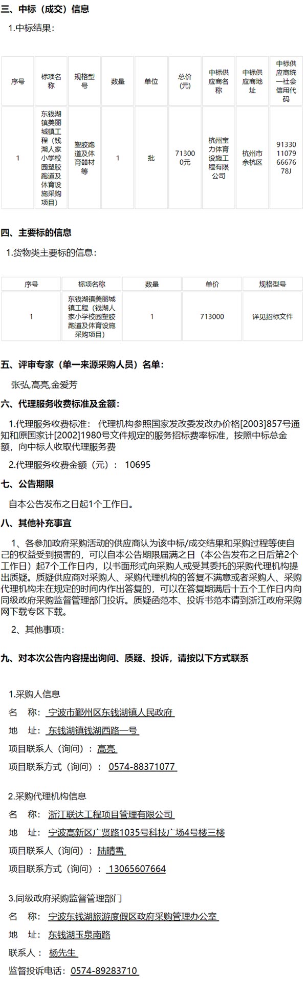
二、项目名称: 东钱湖镇美丽城镇工程(钱湖人家小学校园塑胶跑道及体育设施采购项目)
文章来源:浙江政府采购官网 杭州宝力体育编辑,官网https://jmhypmbz.com/,转载请注明出处。
同类新闻
News最新新闻
News联系我们
Contact us
| |
|---|